广州融汇链生活科技有限公司
首页
Nav
业务体系
Nav
节点公司
Nav
融汇信息
Nav
企业文化
Nav
新闻及学习专区
Nav
联系我们
Nav
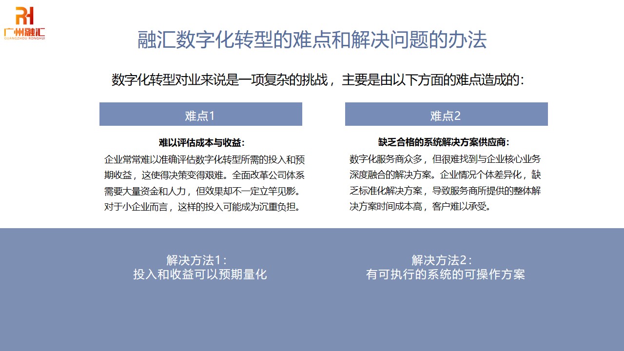
融汇数字化转型的难点和解决问题的办法
分享到:
网站地图
法律
声明
隐私保护
加入我们